«Авторитетные депутаты-предприниматели» пытаются захватить власть в Волгограде
В Волгоградской городской Думе на протяжении последних месяцев происходят постоянные скандалы. Для абсолютного большинства волгоградцев природа и причины этих конфликтов остаются тайной за семью печатями. Сегодня мы попытаемся приоткрыть завесу тумана над политическими баталиями в городском парламенте Волгограда с помощью весьма любопытного документа. По имеющейся у нас информации, публикуемый ныне текст и несколько прилагаемых к нему схем являются аналитической запиской, подготовленной для администрации Президента России группой весьма компетентных экспертов. Мы считаем, что его будет небезынтересно изучить и простым волгоградцам.
Аналитическая записка
О социально-политической ситуации в городе Волгограде
Летом 2012 года в городе Волгограде (Волгоградская область, Россия) зафиксированы попытки перехвата власти в органах местного самоуправления и в структурах политической партии «Единая Россия» группой «авторитетных предпринимателей», аффилированных с организованными преступными сообществами (ОПС) региона. Анализ активности этих групп показывает, что стратегической целью «авторитетных предпринимателей» является замена руководства Волгоградской городской Думы (ВГД) и руководства администрации Волгограда на лиц, подконтрольных ОПС, фактическая передача власти в областном центре Волгоградской области представителям криминальных групп.
Весной 2011 года депутаты Волгоградской городской Думы приняли поправки в Устав города, изменив систему управления областным центром. В результате главой Волгограда должен был стать не избранный на прямых и всеобщих выборах мэр города (как это было в период с 1993 по 2011 годы), а председатель Волгоградской городской Думы, избираемый из числа депутатов городского собрания. Депутаты ВГД также взяли на себя полномочия утверждать на конкурсной основе главу администрации областного центра (сити-менеджера).
В апреле 2012 года в ходе общественных слушаний, проведенных под давлением нового волгоградского губернатора Сергея БОЖЕНОВА, депутатам гордумы было рекомендовано отказаться от управления Волгоградом по схеме «глава Волгограда – сити-менеджер» и вернуться к прямым выборам мэра областного центра. Однако, несмотря на это, депутаты Волгоградской городской Думы начали всячески затягивать внесение новых поправок в Устав, стремясь сохранить доминирующее положение городского собрания в нынешней системе управления Волгоградом.
Активными сторонниками затягивания процедуры возвращения к прямым выборам мэра Волгограда стали депутаты городской Думы из числа предпринимателей, аффилированные с лицами и структурами, представляющими интересы организованных преступных сообществ (ОПС) региона. Очевидно, что «авторитетные предприниматели» рассчитывают воспользоваться временным усилением административно-политического статуса городской Думы, чтобы через укрепление своих позиций в городском собрании попытаться передать контроль над муниципальным бюджетом и собственностью города в руки криминальных менеджеров от ОПС. В случае назначения прямых и всеобщих выборов мэра Волгограда «авторитетные предприниматели» не смогут рассчитывать на электоральную победу и, следовательно, на достижение своих стратегических целей.
Эта ситуация привела весной-летом 2012 года к резкой активизации борьбы за власть внутри Волгоградской городской Думы (прежде всего, за пост первого заместителя председателя ВГД – заместителя главы Волгограда), а также во фракции «Единая Россия», составляющей большинство городского собрания. Инициаторами конфликтов в городском собрании Волгограда выступает группа «авторитетных предпринимателей», публичным лидером которой является депутат Федор ЛИТВИНЕНКО.
В конце июля 2012 года в Волгоградской городской Думе произошло очередное обострение ситуации, связанное с попыткой группы депутатов «завести» на должность первого заместителя председателя гордумы Федора ЛИТВИНЕНКО. Тогда комбинация с попыткой замены заместителя председателя Волгоградской гордумы не удалась, однако она выявила сплоченную группу депутатов, стремящихся к захвату власти в городском собрании областного центра.
Анализ структуры группы сторонников Федора ЛИТВИНЕНКО дает основания предполагать, что ее активность обусловлена, прежде всего, экономическими интересами ряда депутатов-предпринимателей. Некоторые нюансы кредитной истории этих депутатов свидетельствуют о наличии определенного рода связей между ними, а также отдельными лицами и структурами, аффилированными с организованными преступными сообществами Волгоградской области.
Первичный анализ группы «авторитетных предпринимателей» в Волгоградской городской Думе показывает, что ее костяк составляют депутаты ЗВЕРЕВ Алексей Владимирович (20.03.1972), ЛИТВИНЕНКО Федор Петрович (17.03.1968), ОСИПОВ Андрей Анатольевич (02.04.1969), ЩУР Евгений Алексеевич (01.01.1958), ГЛАЗКОВ Евгений Анатольевич (24.10.1972). Условным лидером этой группы эксперты, близкие к силовым структурам, считают ЛИТВИНЕНКО (именно «условным», так как по характеризующим этого человека данным, его способностям, ЛИТВИНЕНКО, скорее, можно считать спикером, «глашатаем» группы «авторитетных предпринимателей», но никак не полноценными лидером). Примечательно, что в волгоградском журналистском сообществе эту депутатскую группу уже называют «группой ЗЛО» или «ЗЛОдеи» (по первым буквам фамилий ЗВЕРЕВ-ЛИТВИНЕНКО-ОСИПОВ).
Объединение указанных лиц в группу, которая предпринимает в настоящее время активные попытки в борьбе за власть в городской Думе, по оценкам экспертов, близких к силовым структурам, произошло не случайно, и имеет, как объективные, так и субъективные причины.
Объективная причина заключается в существовании не просто каких-то общих экономических интересов, а в проведении конкретных совместных бизнес-проектов в ходе предпринимательской деятельности. Структурные схемы бизнес-связей «группы ЗЛОдеев» указаны в Приложениях № 1, № 2, № 3 и № 4. При определенной условности данные схемы объективно отражают круг устойчивых личных и бизнес-связей объектов, признаки попыток формирования отраслевых региональных холдингов, динамику развития (регистрация, ликвидация) структур базовых фирм, а также возможные инвестиционные схемы предприятий из других регионов.
Даже поверхностный анализ отражает объективную взаимосвязь «группы ЗЛОдеев» в бизнес-среде Волгоградского региона. Более подробный анализ финансово-хозяйственной деятельности показывает наличие общих расчетных центров (как банковских, так и «теневых»), схожие схемы оптимизации налогообложения (уход от налогов) и обналичивания денежных средств.
Субъективная сторона действий участников группы «авторитетных депутатов-предпринимателей» заключается в том, что центр принятия решений по абсолютному большинству вопросов их коммерческой деятельности находился не в офисах их компаний, а в широко известном в определенных кругах в Волгограде «офисе на улице Чуйкова, 37». История развития бизнес-структур «авторитетных депутатов-предпринимателей» напрямую была связана с именами ГАЛКИНА Станислава Валентиновича (убит 26 октября 2009 года) и КАДИНА Владимира Викторовича (убит 18 августа 2011 года).
Практически все эксперты признают особую роль ГАЛКИНА и КАДИНА в организации и развитии ненаблюдаемой («теневой») экономики Волгоградской области, в частности, мощного регионального многоотраслевого холдинга, его легализации в экономике региона, осуществлении координации в управлении многочисленными легальными фирмами. Как наиболее авторитетные лидеры, которые начали легализацию бизнеса через ООО «Центр-Н», реализующее нефтепродукты через 16 АЗС, ГАЛКИН и КАДИН обеспечили «системный подход» к созданию региональных холдингов в оптовой торговле продуктами питания, продажи автомобилей и автосервисе, реализации стройматериалов и строительстве жилья, в ликероводочном, гостиничном, банковском бизнесе и т.д. В различное время в этих предприятиях и фирмах было задействовано до 700 человек.
По оценкам компетентных экспертов, Федор ЛИТВИНЕНКО в свое время был выбран ГАЛКИНЫМ И КАДИНЫМ в качестве координатора в деятельности подконтрольной им группы предприятий, а в 2004 году ЛИТВИНЕНКО доверили продвижение и защиту корпоративных интересов «авторитетных бизнесменов» в Волгоградской городской Думе. Со временем в городском собрании Волгограда сформировалась целая группа «авторитетных предпринимателей», которые в настоящее время и пытаются занять лидерские позиции в Думе областного центра.
Бизнес-связи депутата Федора ЛИТВИНЕНКО с депутатом Андреем ОСИПОВЫМ прослеживаются через учреждение ООО «Волгоградское агентство рекламно-информационных технологий» (ликвидировано 09.12.10), а также через ООО «Информационные Технологии Плюс» (ликвидировано 09.06.06). К последней бизнес-структуре имел отношение и Владимир КАДИН.
С депутатом Евгением ЩУРОМ депутата Федора ЛИТВИНЕНКО связывают такие структуры, как ООО «Славия Групп», ООО «Транспорт Поволжья», ООО «ЭкоАльянс», ООО «Экоресурсы».
Депутата Федора ЛИТВИНЕНКО и «авторитетного бизнесмена» Станислава ГАЛКИН связывала ООО «Агрофирма «Восход» (ликвидировано 07.08.08).
Более подробно со связями депутата Федора ЛИТВИНЕНКО можно познакомиться в Приложении № 1.

Другой участник группы «ЗЛОдеев» депутат Андрей ОСИПОВ является одним из кураторов «мусорного» направления бизнеса «авторитетной» группы. Впрочем, ОСИПОВ не только стоял у истоков проекта «Волжский скарабей», но и серьезно увлекается стендовой стрельбой и охотой. По мнению компетентных экспертов, выдвижение ОСИПОВЫМ заявки в Волгоградской гордуме о предоставлении муниципальных гарантий на сумму 100 млн. рублей для проекта по стрелковому тиру, свидетельствует не только о неуклюжих и совершенно недвусмысленных попытках банального растаскивания средств городского бюджета, но и о полном отсутствии у ОСИПОВА «инстинкта политического самосохранения».
Депутат Андрей ОСИПОВ имеет отношение к целому ряду фирм, организаций и спортклубов, к которым в свою очередь имели отношение и ряд влиятельных волгоградских «авторитетных предпринимателей». В частности, в Волгоградскую городскую общественную организацию спортивный клуб «Спортинг-Волгоград», президентом которой является депутат ОСИПОВ, в разное время входили КАДИН, ГАЛКИН, депутат ЛИТВИНЕНКО.
Более подробно со связями депутата Андрея ОСИПОВА можно познакомиться в Приложении № 2.

Депутат Алексей ЗВЕРЕВ является выходцем из спортивно-футбольной среды, в прошлом был футбольным судьей. В бизнесе начинал с рекламной деятельности (билборды), однако с приходом в администрацию Волгограда Романа ГРЕБЕННИКОВА, который запретил незаконное размещение рекламы, все рекламные проекты ЗВЕРЕВА были свернуты.
После избрания в Волгоградскую городскую Думу депутат ЗВЕРЕВ активно включился в процесс приватизации объектов городской недвижимости (цокольные, первые этажи, технические помещении) под контролем и прикрытием действующего сотрудника правоохранительных органов по фамилии «В – й», а также при поддержке примирившегося с ним мэром Волгограда ГРЕБЕННИКОВЫМ и своей «правой рукой», депутатом Волгоградской гордумы Евгением ГЛАЗКОВЫМ. Объекты недвижимости, как правило, оформлялись на жену и различных подставных лиц.
Депутата ЗВЕРЕВА характеризуют, как крайне самоуверенного, заносчивого человека, который среди дружеского окружения нередко бравирует данными о якобы ежемесячных доходах от сдачи недвижимости в аренду в размере 5-6 млн. рублей. В настоящее время депутат ЗВЕРЕВ пытается продвинуть в регионе некую сомнительную сеть мобильной связи.
История с возбуждением в мае 2012 года уголовного дела с окраской «мошенничество» в отношении ближайших связей депутата ЗВЕРЕВА, по мнению компетентных экспертов, указывает на его неспособность адекватно реагировать на изменение политической обстановки.
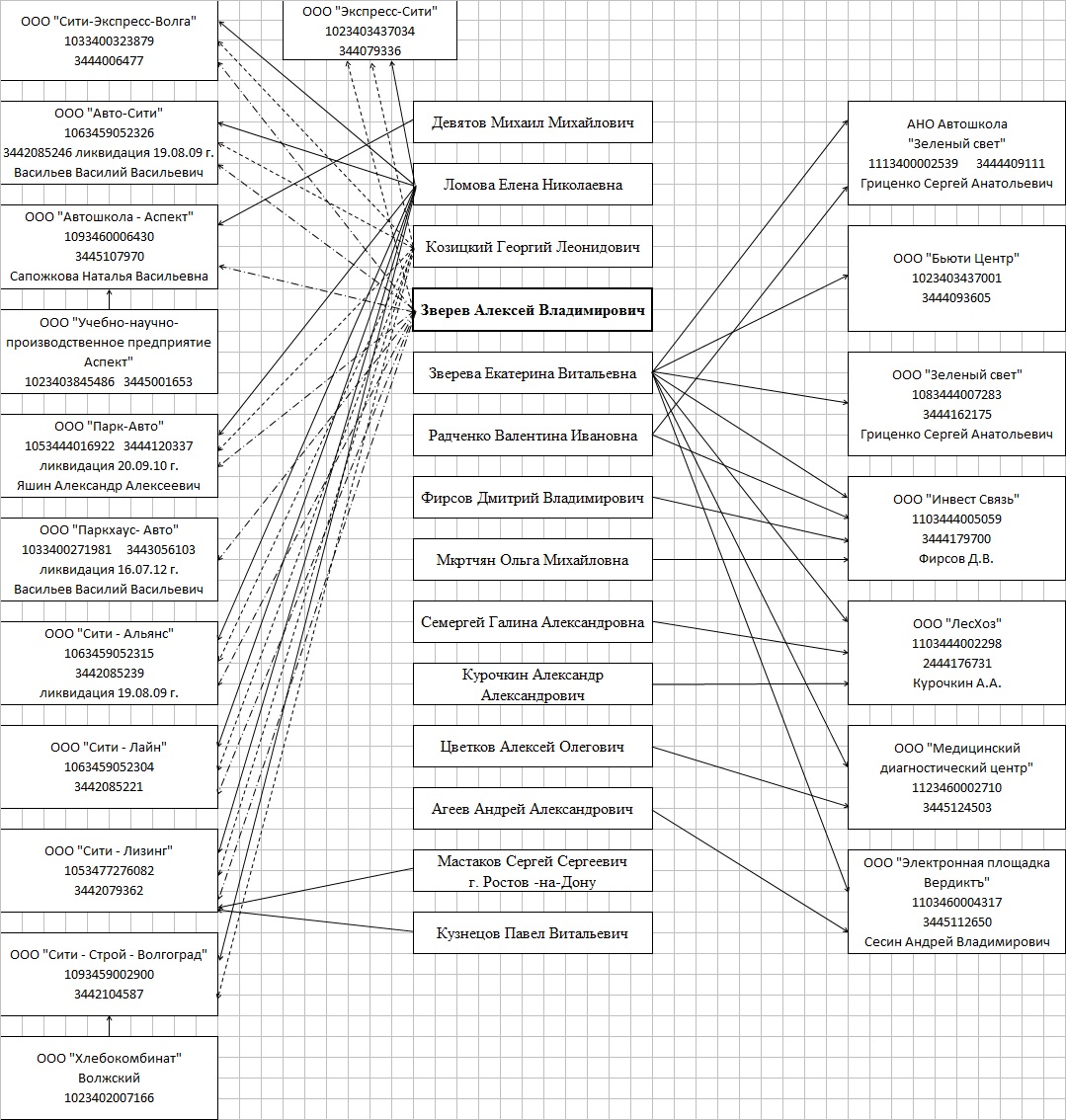
Бизнес-структуры, к которым имеет отношение депутат ЗВЕРЕВ, насчитывают порядка двадцати ООО. В их числе: ООО «Сити-Экспресс-Волга», ООО «Сити – Лайн», ООО «Хлебокомбинат» г. Волжский и ряд других.
Более подробно со связями депутата Алексея ЗВЕРЕВА можно познакомиться в Приложении № 3.

Депутат Евгений ЩУР, по оценкам компетентных экспертов, работал по конкретным проектам реализации светлых нефтепродуктов с устоявшимся кругом бизнес-партнеров, владел двумя автозаправочными станциями (АЗС), однако, затем продал их ОАО «Лукойл». По сведениям источников, заслуживающих доверия, депутат ЩУР собственный бизнес вел с московским связями «АОМ» и «ВЯМ» (инициалы связей – полные данные будут представлены по дополнительному требованию), которые поставляли бензин из Уфы и Саратова.
Некоторые источники предполагают, что именно через ЩУРА были оплачены (около 5 млн. рублей) выборы бывшего главы Городищенского района Волгоградской области ПАСКАЛЯ Андрея Владимировича, который, в свою очередь, выделил депутату ЩУРУ несколько земельных участков под строительство АЗС вдоль трассы М-6 Москва-Волгоград-Астрахань «Каспий».
Депутат ЩУР имеет отношение к целому ряду фирм, среди которых: ООО «АвтоПремиум», ООО «Волга-ТЭК», ООО «Сервис», ООО «ЭкоПремимум», ООО «Современные экологические технологии» и др.
Более подробно со связями депутата Евгения ЩУРА можно познакомиться в Приложении № 4.

Анализ материалов кредитной истории «авторитетных депутатов-предпринимателей» Волгоградской городской Думы позволяет сделать вывод о том, что их нынешняя активность в городском собрании Волгограда не имеет конструктивной политической подоплеки и связана исключительно со стремлением реализовать узкий корпоративный интерес членов «авторитетной группы», имеющих скрытые аффилированные связи между ними.
По оценкам компетентных экспертов, в ближайшее время следует ожидать новых попыток со стороны группы волгоградских «авторитетных депутатов-предпринимателей» взять под свой контроль фракцию «Единая Россия» в городском собрании Волгограда, осуществить замену всех заместителей председателя гордумы, включая ключевого первого заместителя. Целью этих попыток является усиление влияния группы «авторитетных депутатов-ЗЛОдеев» на администрацию Волгограда для расширения сфер влияния аффилированных с ними бизнес-структур. В случае успеха в гордуме, «авторитетные депутаты-предприниматели» получат возможность назначить из рядов своей группы сначала главу Волгограда, а затем и руководителя администрации (сити-менеджера) областного центра.
Учитывая гибель ГАЛКИНА Станислава Валентиновича и КАДИНА Владимира Викторовича и последовавший за этим передел сфер влияния в криминальной сфере Волгоградской области, попытка легального захвата власти в Волгоградской городской Думе может означать для отдельных «авторитетных предпринимателей» и дополнительные козыри в борьбе за контроль над «теневой» экономикой Волгограда.
|
|
